Centro de Experiencias
El Centro de Experiencias promueve el desarrollo integral de la comunidad educativa a través de espacios y actividades que fortalecen el crecimiento personal, académico y social.
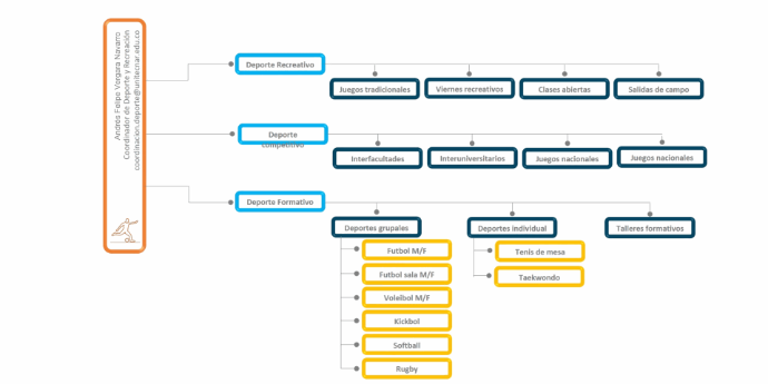
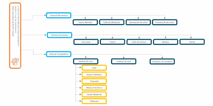
A través de programas culturales, deportivos, recreativos y de bienestar, se fomenta la participación, la integración y la formación de una comunidad activa y comprometida.
Objetivos
01
Promover el desarrollo
personal y profesional
02
Fomentar la participación e
integración de la comunidad
03
Impulsar actividades culturales, deportivas y recreativas
04
Apoyar el bienestar y la
permanencia estudiantil
05
Mejorar continuamente
los servicios ofrecidos
06
Fortalecer la comunicación
con la comunidad
Incentivos, Planes Becarios
y Beneficios
Se reconocen los logros académicos, culturales, científicos y deportivos, brindando apoyos que fortalecen el desarrollo de los estudiantes.
Beneficios
-
Descuentos parciales o totales en matrícula
-
Monitorias académicas
-
Exoneración de evaluaciones de grado
-
Apoyo para participar en eventos académicos, culturales o deportivos
-
Reconocimientos al mérito académico
-
Publicación de trabajos e investigaciones




